C C C C A+ A A- X

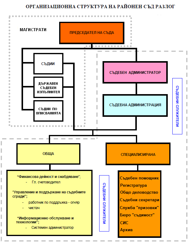
Организационна структура

Този сайт използва бисквитки (cookies). Като приемете бисквитките, можете да се възползвате от оптималното поведение на сайта.

Приемам Отказ Повече информация